程序员面试全攻略
你好,我是陈皓。
学习了《程序员练级攻略》后,我觉得你应该来了解一下如何面试了。在我的职业生涯中,我应聘过很多公司,小公司、中型公司、大公司、国内的公司、国外的公司都有。我有成功获得 offer 的经历,也有过不少失败的经历。我从 2007 年做管理以来,面试过至少 1000 多人次的工程师。
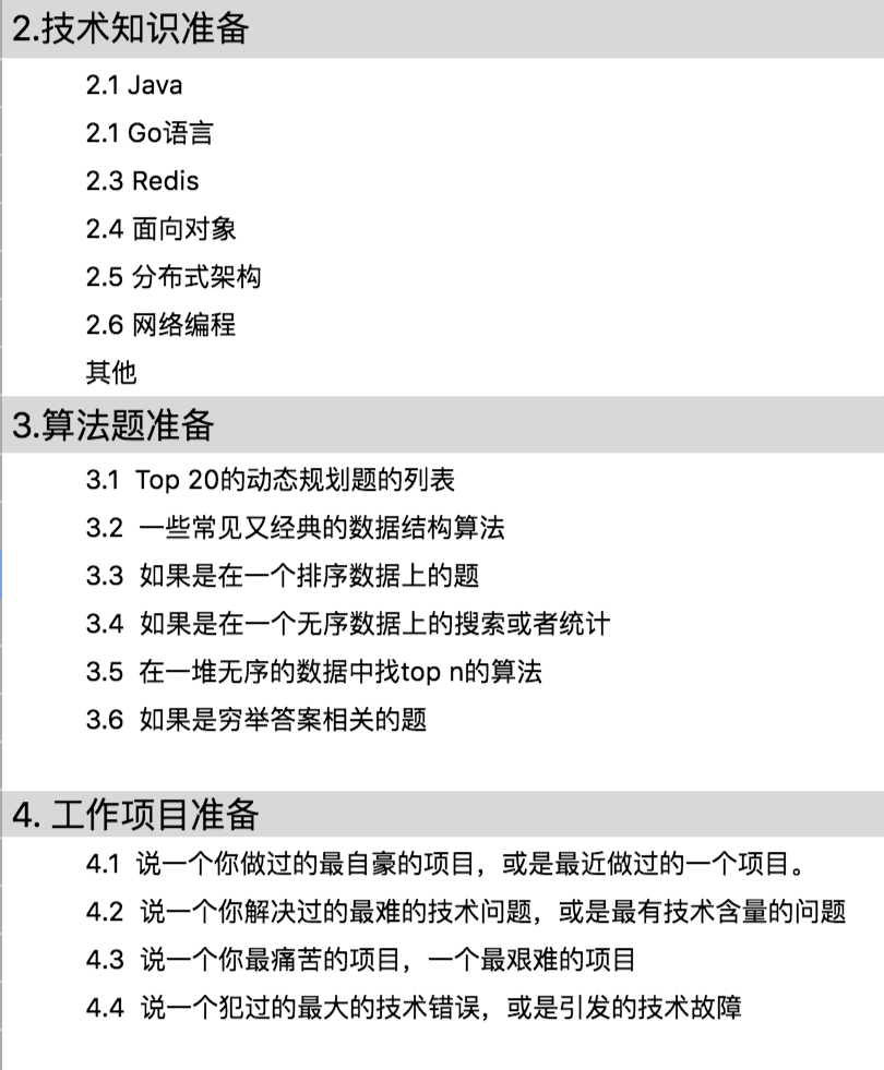
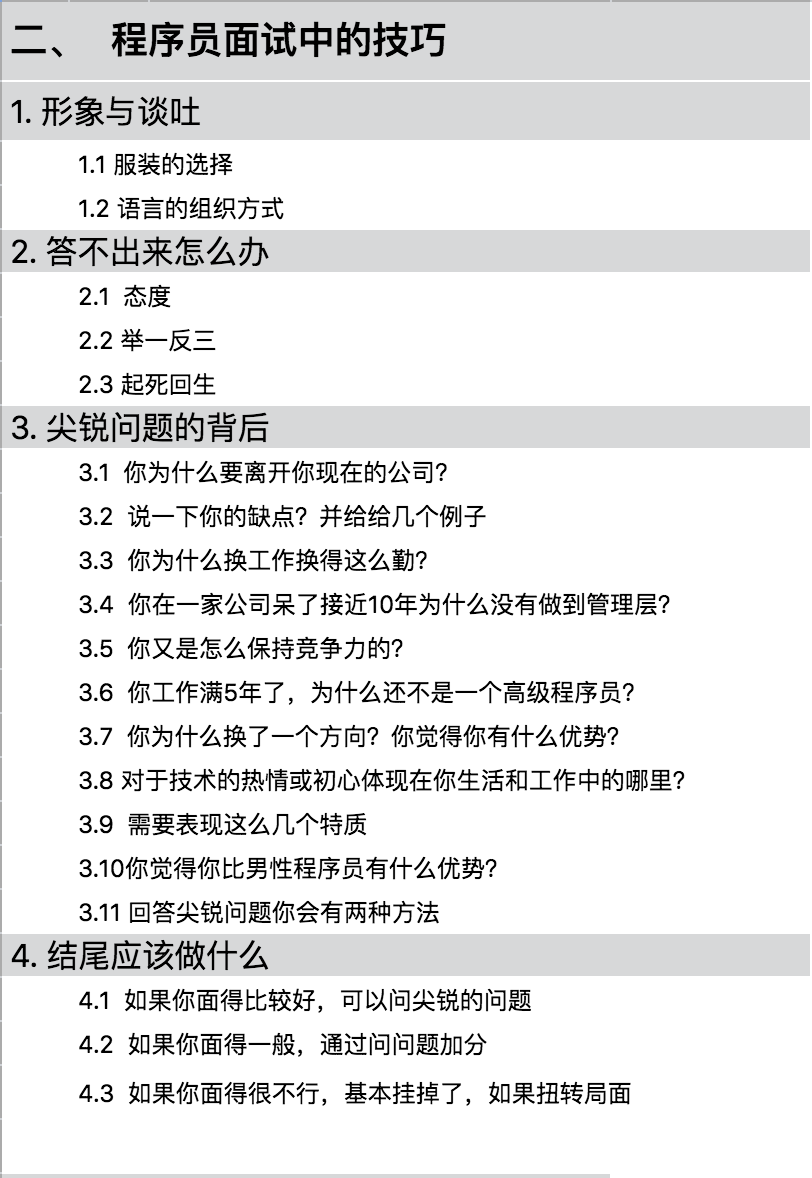
下面的这些点你需要好好准备一下。如果你没有准备的话,基本上被 pass 掉的概率会非常大。





你好,我是陈皓。
学习了《程序员练级攻略》后,我觉得你应该来了解一下如何面试了。在我的职业生涯中,我应聘过很多公司,小公司、中型公司、大公司、国内的公司、国外的公司都有。我有成功获得 offer 的经历,也有过不少失败的经历。我从 2007 年做管理以来,面试过至少 1000 多人次的工程师。
下面的这些点你需要好好准备一下。如果你没有准备的话,基本上被 pass 掉的概率会非常大。




